visio2003怎么画流程图

【visio】visio绘制流程图教程
图片尺寸727x624
visio流程图示例
图片尺寸772x678
visio画流程图的方法
图片尺寸477x603
急利用visio制作基本流程图全面详细教程
图片尺寸1080x769
程序流程图规范visio流程图规范
图片尺寸269x243
visio流程图怎么画5分钟学会在线绘制
图片尺寸1575x885
visio流程图操作方法 - csdn
图片尺寸1517x664
visio#流程图
图片尺寸1280x1097
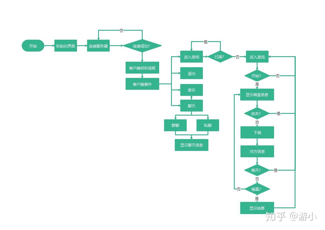
游戏策划如何利用visio,draw.
图片尺寸1123x794
visio画图:用visio画流程图(初级)
图片尺寸500x356
visio绘制流程图的教程
图片尺寸500x328
画流程图的软件visio画流程图的软件visio怎么用
图片尺寸640x427
用友visio流程图绘制模板
图片尺寸1223x751
visio绘制流程图可以很简单理清数据关系全靠它
图片尺寸1202x863
如何用visio绘制出漂亮的跨职能部门流程图
图片尺寸548x750
支付管理visio流程图
图片尺寸874x1156
visio流程图入门实例教程
图片尺寸640x339
画流程图的软件visio画流程图的软件visio怎么用
图片尺寸1239x687
画流程图软件visio(专业画流程图软件)
图片尺寸1300x710
实例介绍用visio画uml流程图方法
图片尺寸396x550