vue思维导图

刚学完vue的教程,写了一个思维导图,分享给大家,希望对大家也有帮助.
图片尺寸1242x3333
vue2x基本知识超详细的思维导图完整图可保存
图片尺寸2911x2392
大图vue学习七张思维导图转载
图片尺寸1064x609
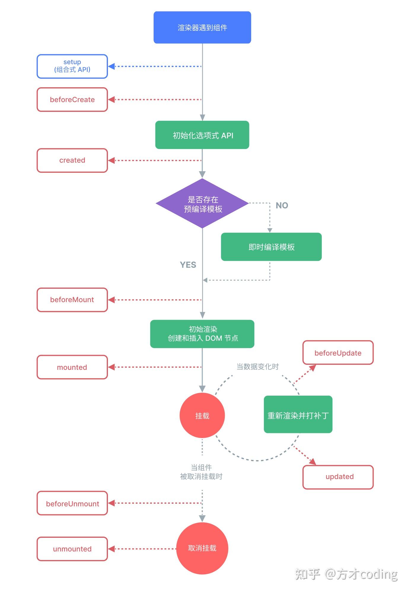
vue异步更新过程-思维导图
图片尺寸4679x975
vue学习笔记vue项目目录结构思维导图
图片尺寸1205x742
spirngbootvue3技术栈思维导图
图片尺寸1080x3917
源码之初始化流程 | processon免费在线作图,在线流程图,在线思维导图
图片尺寸2959x2323
css汇总display属性前端框架&库vuevue路由思维导图jquery前端工具git
图片尺寸2350x1831
vue思维导图目录
图片尺寸720x421
关于vue的简单知识
图片尺寸906x376
vue源码思维导图-------------vue 初始化
图片尺寸2500x1522
vue 实战商业级读书web app 全面提升技能_慕课学习笔记思维导图
图片尺寸5232x6311
大图vue学习七张思维导图转载
图片尺寸1825x2005
vue 思维导图
图片尺寸1481x1489
前端知识体系思维导图
图片尺寸1678x1753
vue课程思维导图
图片尺寸832x1086
vue2x最全最详细思维导图
图片尺寸1920x1080
vue2常用语法思维导图
图片尺寸1961x1808
由>${value}>设置成>${val}`)思维导图前端真的是太卷了,6767vue
图片尺寸1032x697
1. 思维导图
图片尺寸959x528