wh100t-h电路图

本田wh100t-e型摩托车电路图.gif
图片尺寸1447x888
熊不捉鱼 采纳数:87912获赞数:359808lv20 擅长:生活 向ta提问私信ta
图片尺寸1446x848
帮帮讲一下,这个pt100电路的工作原理,运放这一块不知道是怎么实现的.
图片尺寸985x296
100ah直流屏原理接线图 原理图
图片尺寸1311x927
求摩托车,电动车高清电路图,百度的都是看不清的
图片尺寸1352x848
pt100的电路
图片尺寸929x570
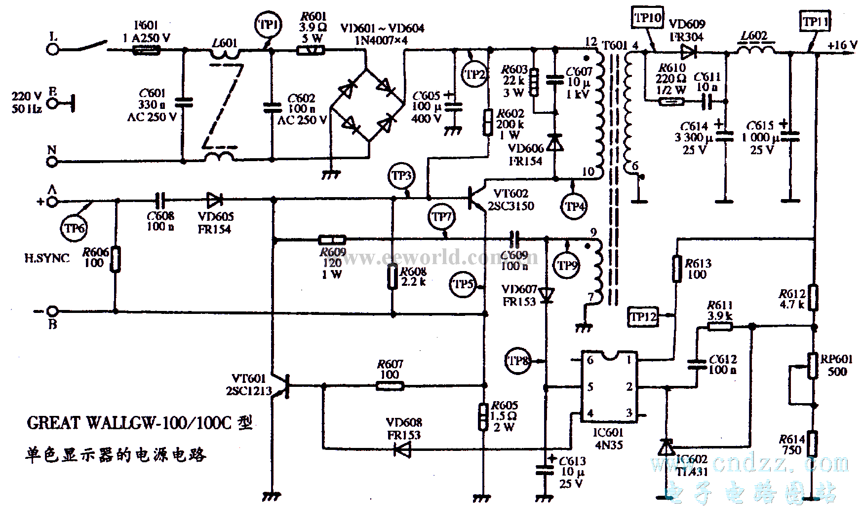
greatwallgw100100c型单色显示器的电源电路图
图片尺寸1750x1041
展开全部 只找到一张电路图,这款力帆弯梁应该是直流点火的,其中黄线
图片尺寸1415x856
pt100恒流源测温电路 - 米迦勒 - 米迦勒
图片尺寸1068x624
采用模拟方法实现pt100温度变送器的非线性补偿
图片尺寸500x267
如图基于单片机pt100测温电路仿真不成功 应该怎么解决
图片尺寸1753x864
探讨一下pt100常用的校准方式
图片尺寸1091x433
pt100恒流源测温电路 - 米迦勒 - 米迦勒
图片尺寸1040x629
100ah直流屏原理接线电气图纸
图片尺寸548x408
pt100测温电路使用恒流源
图片尺寸354x262
5寸黑白电视机电路图【较高清版】
图片尺寸3072x2304
netease.com 宽300x400高 newimg.testmart.
图片尺寸965x709
贵丰dm100后级电路图
图片尺寸966x523
直流电机h桥驱动电路
图片尺寸1225x671
pt100测温电路这个恒流源怎么在万用板上焊接出来
图片尺寸868x464