xl6009自动升降压电路

xl6009升压降压电路
图片尺寸826x459
升降压驱动电路
图片尺寸1044x522
xl6009升压参考电路原理图与pcb工程
图片尺寸809x370
xl6009芯片中文资料及升压应用电路
图片尺寸612x343
xl6009升压电路原理图与pcb源文件下载
图片尺寸825x403
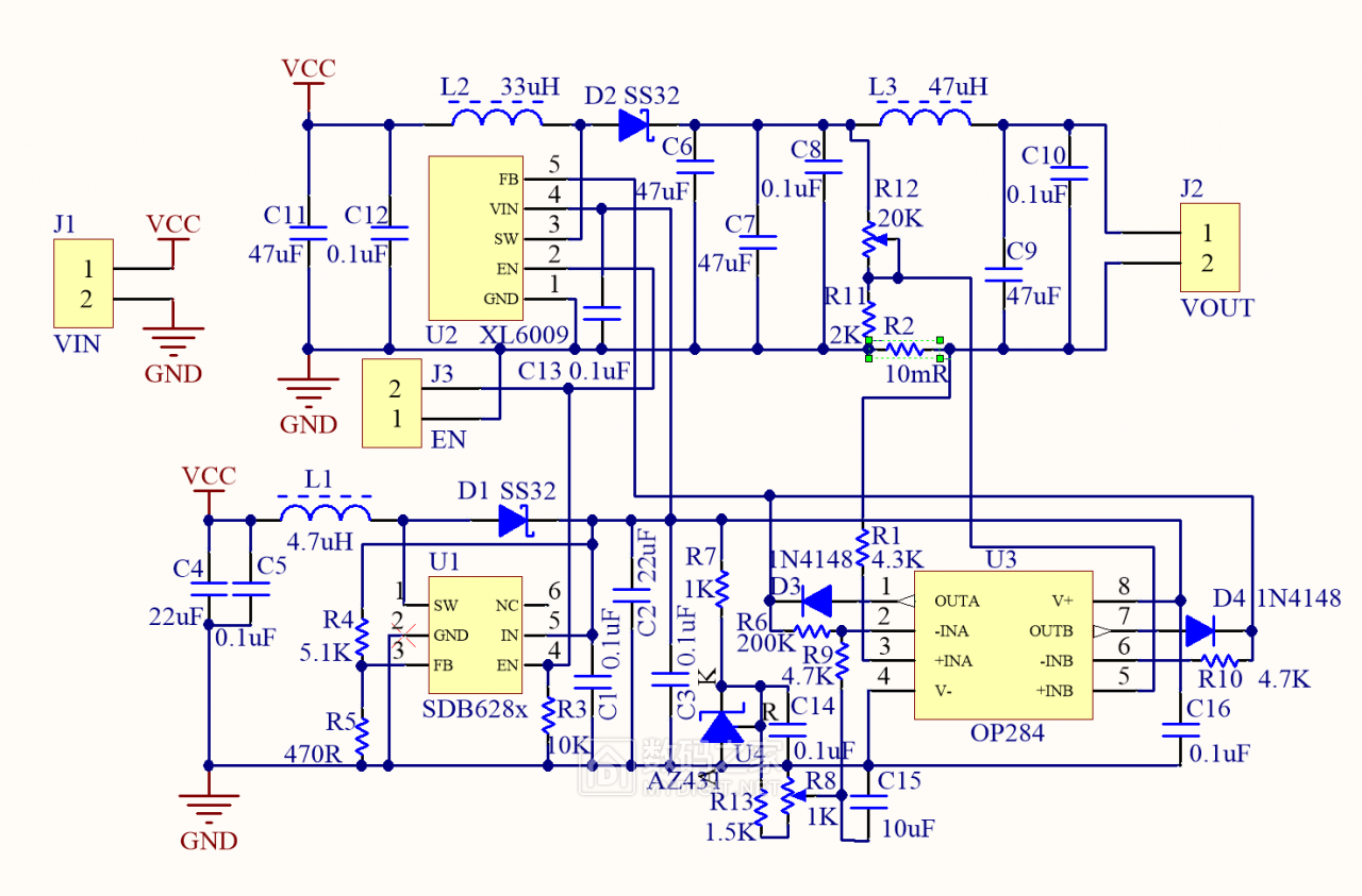
xl6009的电流源设计可行吗
图片尺寸1280x843
升降平台电路图
图片尺寸558x444
xl6009芯片中文资料及升压应用电路
图片尺寸620x418
求一个双场管升降压电路的电路图?
图片尺寸1222x524
基于xl6009升压芯片的led闪光灯电源设计
图片尺寸681x339
展开全部 xl6009 向左转 向右转
图片尺寸1029x449
升压降压芯片电路
图片尺寸926x443
求一个高效率升压电路
图片尺寸855x417
xl6009可调升降压电路详解
图片尺寸540x318
xl6009升压
图片尺寸475x201
升压电路图
图片尺寸1105x499
一种升降机控制电路制造技术
图片尺寸1000x665
cn208440226u_升降控制电路单元及双柱举升机直降辅助电路有效
图片尺寸2477x1330
升压降压电路原理
图片尺寸960x540
xl6009是一款常用的大电流升降压ic,其工作电压范围为5~32v,最高输出
图片尺寸640x451