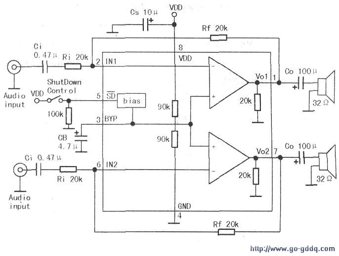
xpt8871实用电路图

ns4160xpt8871功放电路图jpg
图片尺寸637x486
插卡小音响中的d类功放xpt8871
图片尺寸513x395
xpt8871 datasheet preview
图片尺寸1240x1754
xpt8871 datasheet(数据表) 3 page - list of unclassifed
图片尺寸892x1263
原装正品5w功放 矽普特xpt8871
图片尺寸667x618
矽源特chipsourcetek tc8871是一款无fm干扰,ab类/d类可选式的功率
图片尺寸600x450
9971xpt8871扩音器专用abd类可选式55w音频功放ic性能及应用电路说明
图片尺寸712x553
xpt9971/xpt8871/csc8005(ab/d类切换5.5w音频功放ic)
图片尺寸539x389
ncv8871应用电路
图片尺寸423x258
xpt8871 datasheet preview
图片尺寸1240x1754
安森美半导体汽车信息娱乐系统电源方案
图片尺寸429x256
xpt4871f_(xpt(矽普特))xpt4871f中文资料_价格_pdf手册-立创电子商城
图片尺寸926x667
348个实用电路图大全
图片尺寸1080x810
开关电源实用电路图
图片尺寸660x382
采用sap15n/p音响对管的甲类功率放大器-其他光电实用电路图-电子产品
图片尺寸700x1279
xpt4871应用电路
图片尺寸829x591
220v输入的led灯电源电路图_原理图
图片尺寸946x531
xpt4809应用电路
图片尺寸686x519
文档下载 所有分类 工程科技 电子/电路 > 普通热风枪原理图(实用)
图片尺寸1179x745
电热水器电路图纸
图片尺寸692x455