xr1075cp音调电路图

xr-1075【互换 兼容】xr1075的内部有两个声道相同的bbe处理专利电路
图片尺寸505x255
xr1075 qs7779虚拟杜比环绕bbe单端甲类耳机放大电路图
图片尺寸505x255
xr1075-tcl3438.png
图片尺寸482x714
一款晶体管衰减式音调控制电路图
图片尺寸613x350
高质量音调控制电路图
图片尺寸651x434
经典无源音调控制电路
图片尺寸500x429
收藏几种简单的音调电路图分享kiamos管
图片尺寸396x311
实用音调控制电路
图片尺寸566x371
音调控制电路
图片尺寸845x526
虚拟杜比环绕bbe单端甲类耳机放大电路 xr1075
图片尺寸667x280
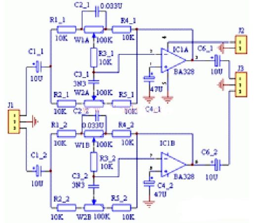
有源音调控制电路图
图片尺寸976x416
电子管音调放大倍数
图片尺寸865x450![[ic前级] 数码时代音调控制电路作用大吗?](https://i.ecywang.com/upload/1/img1.baidu.com/it/u=1923137130,3004440908&fm=253&fmt=auto&app=138&f=JPEG?w=640&h=500)
[ic前级] 数码时代音调控制电路作用大吗?
图片尺寸797x623
最简单音调电路图
图片尺寸520x451
求电子管音调电路图,带高中低音
图片尺寸1306x625
无源音调控制电路.gif
图片尺寸677x458
三通道音调控制-控制电路-维库电子市场网
图片尺寸940x566
今天刚做的功放前级调音电路大家进来看看咯
图片尺寸1466x669
电子管音调电路图大全(六款电子管音调电路原理图详解)
图片尺寸727x468
前置音调控制电路2.jpg
图片尺寸610x350