y1引脚图

y1三极管(贴片y1脚位图)
图片尺寸1058x690
基于单片机的篮球计分器设计
图片尺寸700x691
dfu dht11温湿度传感器 pb13-y6引脚 nb-iot的rx pc6-y1 nb-iot的tx
图片尺寸678x629
时钟芯片u2的osci引脚,osco引脚之间接有晶振源y1,时钟芯片u2的引脚上
图片尺寸1704x808
iec 逻辑符号单个开关的原理图功能框图引脚图及功能引脚排列图引脚
图片尺寸900x968
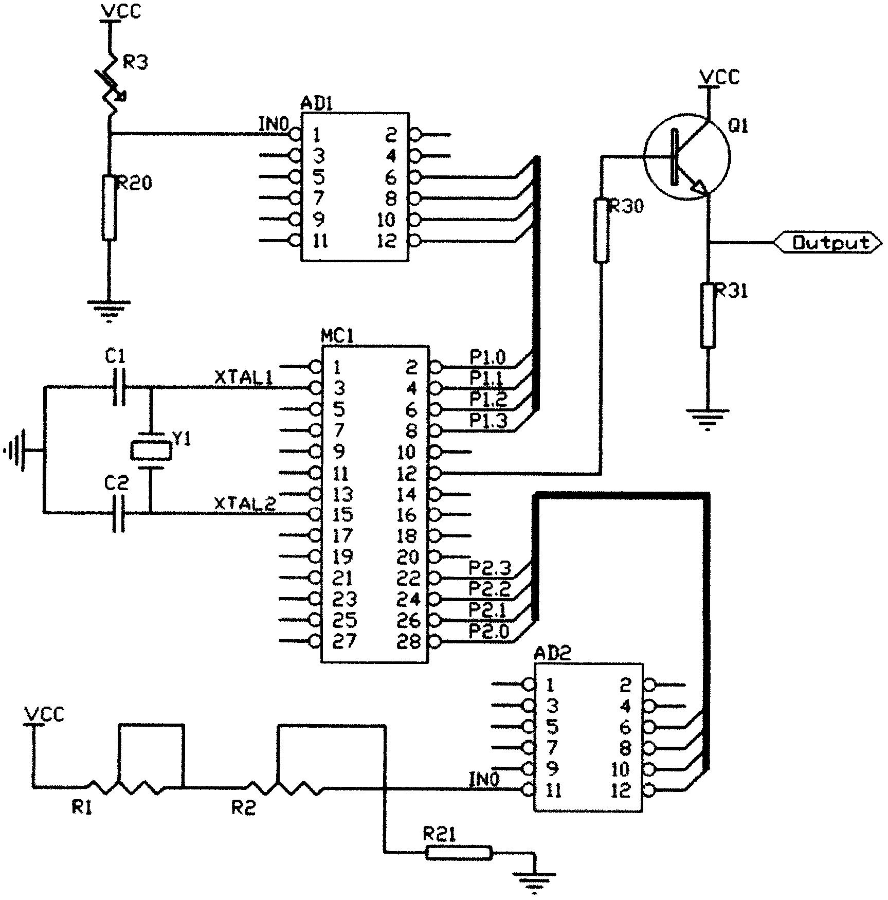
基板,以及设置在基板上的脉冲电路,其中所述脉冲电路包括石英振荡器y1
图片尺寸1727x1750
>数字音频广播>引脚排列图引脚说明功能表
图片尺寸640x309
74hc154引脚图
图片尺寸282x315
毕设单片机的智能避障扫地机器人
图片尺寸400x234
ul为8×8共阳型led点阵,其列引脚旁的小圆圈表示低电平输入有效,不
图片尺寸353x419
bwed21减速机变速器bwed21289055接线盒角度的解释
图片尺寸757x472
一开始的时候使用看到rockpi4b和树莓派4b的gpio引脚图长的十分的相似
图片尺寸720x553
ss8050 y1产品资料
图片尺寸595x519
上述实验表明:当与门输入端a1=1,b1=1时,输出端y1=1用相同的方法可以
图片尺寸448x391
xwy887减速机xwy88755kw输入扭矩xwy88775
图片尺寸3648x2736
25度,然后在bv1jx4y1c7uc视频中找到了答案转子实际结构为16个磁极
图片尺寸862x590
xly547摆线针轮减速机xly54722kw轴承型号xly5473
图片尺寸1280x1706
单片机最小系统的通俗易懂讲解
图片尺寸580x522
xly547摆线针轮减速机xly54722kw轴承型号xly5473
图片尺寸1706x1280
电子产品常见元件电容一文读懂电容
图片尺寸585x430