z80微型计算机的电路图

泽久雄------附z80微型计算机电路图_z80微型计算机的电路图-csdn博客
图片尺寸1920x1921
如何去制作一台微型计算机
图片尺寸1219x968
【读书笔记】计算机是如何跑起来的
图片尺寸551x375
下图是一个简单的z80微型计算机系统,它由cpu,存储器和i/o组成.
图片尺寸1163x838
a 4$, 4ics, z80 homemade computer on breadboard
图片尺寸4963x3508
资源完全开放,配合其它模块板或自行搭建用户电路可实现任意实验功能
图片尺寸677x902
单片机控制电路原理图
图片尺寸920x1302
z80微型计算机电路图
图片尺寸2262x1570
p>z80微机的早期应用主要是将构成计算机系统的z80 a target="_blank
图片尺寸813x689
艰难的电路图
图片尺寸1080x1656
99单片机最小系统电路图解析95
图片尺寸1080x1297
拨盘开关与微型计算机接口录入电路
图片尺寸968x752
电脑主板电路图 820 1_53
图片尺寸1583x1224
8086 工作过程
图片尺寸634x403
z80时钟电路图
图片尺寸703x629
隔壁宿舍的都哭了,单片机最小应用系统不懂你都毕不了业
图片尺寸2000x1221
最小系统电路图
图片尺寸920x1302
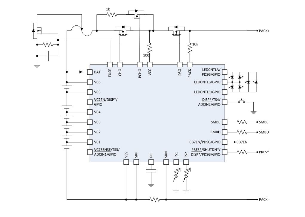
texas instruments bq40z80电池组管理器
图片尺寸1021x726
微型计算机接口技术20
图片尺寸448x252
8253 计时电路:注意: 这里clk0设为了1khz,数码管显示比较接近1s3.
图片尺寸2082x1378