zemax设计实例

双远心镜头设计zemax
图片尺寸882x595
zemax激光光学设计实例应用013迈克尔逊干涉仪仿真_第1页
图片尺寸1991x2818
zemax镜头设计手机镜头
图片尺寸835x809
zemax | hud 设计实例
图片尺寸975x816
zemax光学设计——单透镜设计
图片尺寸601x496
zemax设计实例及课程设计
图片尺寸1080x810
zemax学习笔记(11) - 变焦镜头设计实例
图片尺寸752x648
zemax手机镜头设计大讨论
图片尺寸1592x693
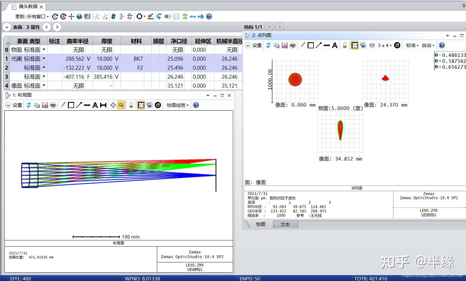
zemax学习笔记(7)- 双透镜设计实例
图片尺寸1503x906
zemax学习笔记(7)- 双透镜设计实例
图片尺寸1062x815
zemax学习笔记(6)- 设计单透镜实例_3,优化
图片尺寸1504x904
zemax仿真实例详解_第1页
图片尺寸1860x2631
zemax学习笔记7双透镜设计实例
图片尺寸1497x905
zemax光学设计——简单潜望镜设计
图片尺寸765x761
zemax | hud 设计实例
图片尺寸975x816
zemax学习笔记(7)- 双透镜设计实例
图片尺寸1496x871
zemax光学设计复眼透镜微透镜阵列
图片尺寸1278x1067
zemax实例学习4:牛顿望远镜(a newtonian telescope )
图片尺寸533x299
zemax光学设计——牛顿式反射望远镜设计
图片尺寸800x789
zemax学习笔记(9)- 双胶合透镜消除色差的实例
图片尺寸1503x907