机械键盘pcb电路图

普通键盘电路原理图
图片尺寸893x618
普通键盘电路原理图
图片尺寸920x1303
4x4矩阵键盘pcb电路板电路原理图文件分享
图片尺寸837x758
44矩阵键盘pcb走线和原理图
图片尺寸701x615
单片机矩阵键盘原理图pcb工程文件
图片尺寸590x621
机械键盘pcb板电路图
图片尺寸580x312
六:4x4矩阵键盘模块电路pcb图设计
图片尺寸872x782
编码键盘电路设计
图片尺寸987x547
usb单芯片 键盘电路图
图片尺寸418x300
seasky开源机械键盘adpcb教程
图片尺寸1010x654
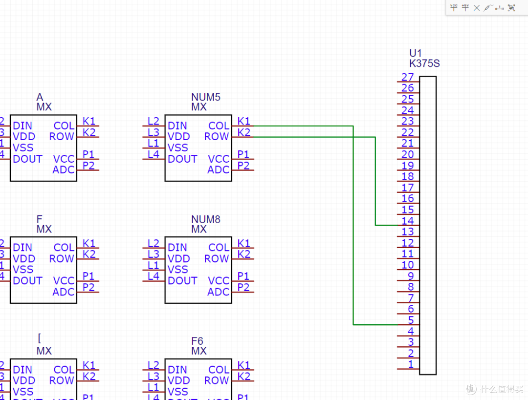
手把手教学k375s优联热插拔机械键盘pcb绘制
图片尺寸1031x782
单片机矩阵键盘pcb图
图片尺寸765x535
苹果妙控2代键盘改机械键盘
图片尺寸1140x500
自制17键数字机械键盘2电路原理图及pcb设计元器件焊接
图片尺寸598x370
4x4矩阵键盘pcb电路板电路原理图文件分享
图片尺寸972x825
seasky开源机械键盘adpcb教程
图片尺寸1140x775
51单片机8音键电子琴设计带仿真ad原理图与pcb代码开源
图片尺寸732x638
立创eda绘制优联机械键盘pcb的补充
图片尺寸1040x674
4x4矩阵键盘pcb电路板电路原理图文件分享
图片尺寸871x831
高斯gs87和ikbc g87机械键盘改灯横评
图片尺寸1080x675