8路抢答器pcb 图

基于4511的八路抢答器
图片尺寸1667x1185
数电实训-八路电子抢答器的设计
图片尺寸1658x1221
2.2 原理图设计抢答器电路可同时进行八路优先抢答.
图片尺寸1288x769
8路抢答器multisim仿真
图片尺寸1063x693
69 51单片机 69 基于89c51的八路抢答器设计 如图1所示为电路框图
图片尺寸1187x658
8路抢答器问题,求高手指导
图片尺寸1253x735
原理图及pcbproteus仿真电路工作时,该系统通过矩阵键盘输入抢答信号
图片尺寸615x460
数电实训-八路电子抢答器的设计
图片尺寸1778x1177
成品 8路八路抢答器 cd4511多路pcb板电工技能电子爱好者diy
图片尺寸800x800
求八路抢答器的pcb图 求个高手指导布线
图片尺寸766x683
以at89c51为核心,设计一个8路抢答器
图片尺寸983x649
单片机8路抢答器代码与proteus仿真图
图片尺寸699x590
单片机8路抢答器按键输入电路8个独立按键转换成两行的矩阵按键
图片尺寸1304x837
八路抢答器proteus仿真程序ad原理图pcb截图说明书
图片尺寸1009x812
八路数显智力抢答器原理图,pcb图,网络表文件
图片尺寸717x401
基于74ls148用multisim仿真做8路抢答器_八人抢答器电路原理图-csdn
图片尺寸1446x816
8路抢答器proteus仿真2种电路图
图片尺寸1552x795
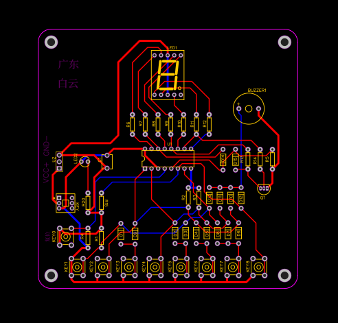
基于4511的8路抢答器
图片尺寸492x471
30s倒计时及报警功能八路智力抢答器电路图
图片尺寸1781x912
单片机8路抢答器电路原理图程序proteus仿真
图片尺寸635x447